青森県高等学校文化連盟
  • ログイン
(書類)事業実績

事業実績関係(予算)書類

 

   (様式1)R8事業別予算見積一覧.xlsx

   (様式2)R8事業収支予算見積書(高総文祭用).xlsx

   (様式3)R8事業収支予算見積書(高総文祭以外の事業用).xlsx

 

 

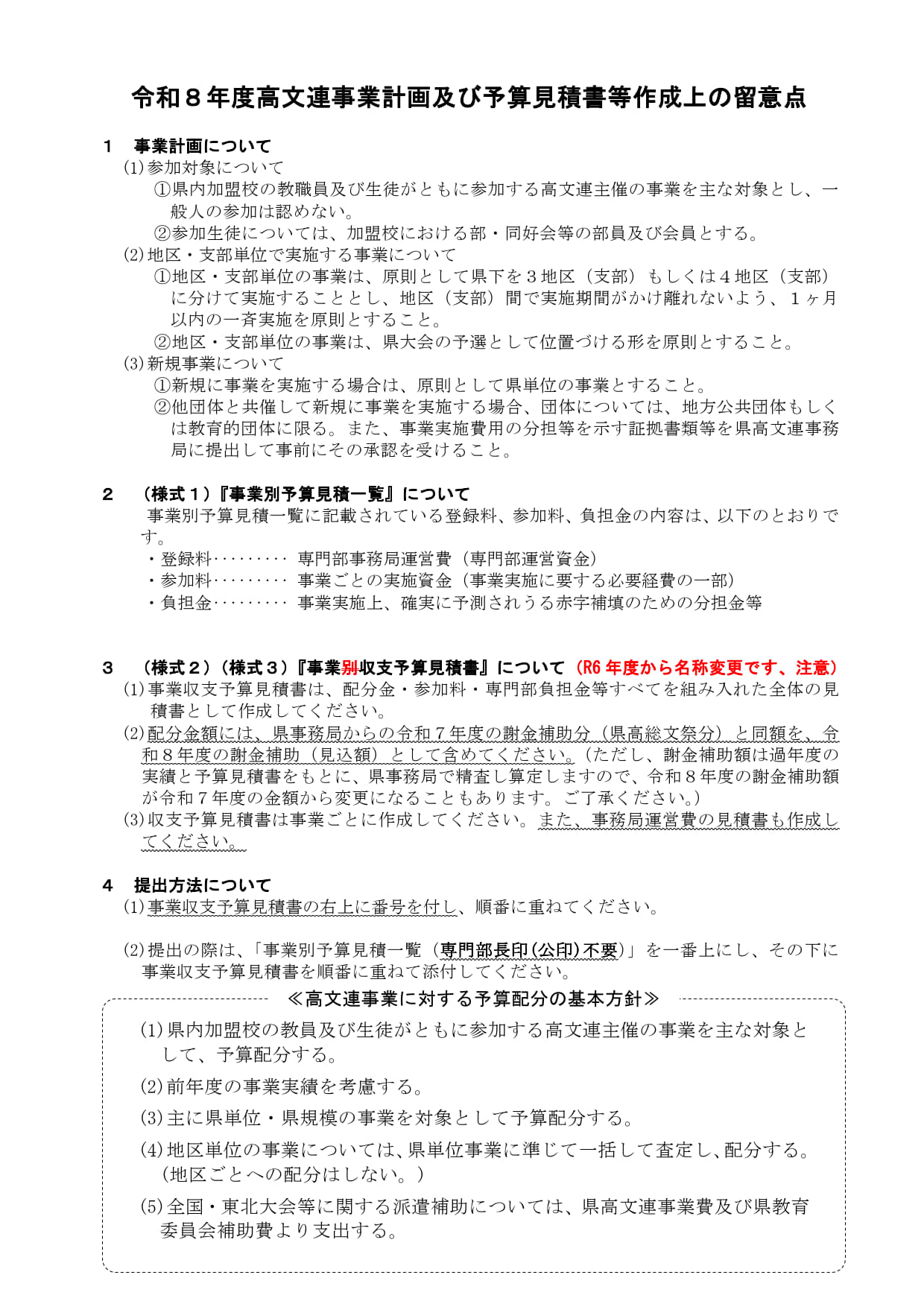
   R8年度高文連事業計画及び予算見積書作成上の留意点.jpg

   

    

 

 

 

 

 

 

メニュー
ホーム連盟紹介 会長挨拶組織図規約高文連の事業計画 今年度の事業計画事業実績青森県 高総文祭 実行委員長 あいさつ大会リーフレット 大会情報 各部門の見どころ 高総文祭 開催規定各専門部の活動 01.演劇 02.合唱 03.吹奏楽 04.器楽・管弦楽 05.日本音楽 06.吟詠剣詩舞 07.郷土芸能 08.マーチングバンド・バトントワリング 09.美術 10.書道 11.写真 12.放送 13.囲碁 14.将棋 15.弁論 16.小倉百人一首かるた 17.新聞 18.文芸 19.青少年赤十字 20.自然科学 21.国際理解 全国 高総文祭 高文連加盟校向け高文連各専門部向け 事業実績(予算)事業実績(決算)奨励賞表彰規定(抜粋)特別賞関係連盟賞関係県高総文祭関係全国高総文祭関係全国高総文祭への参加書類宿泊証明書・各種報告書
Powered by NetCommons